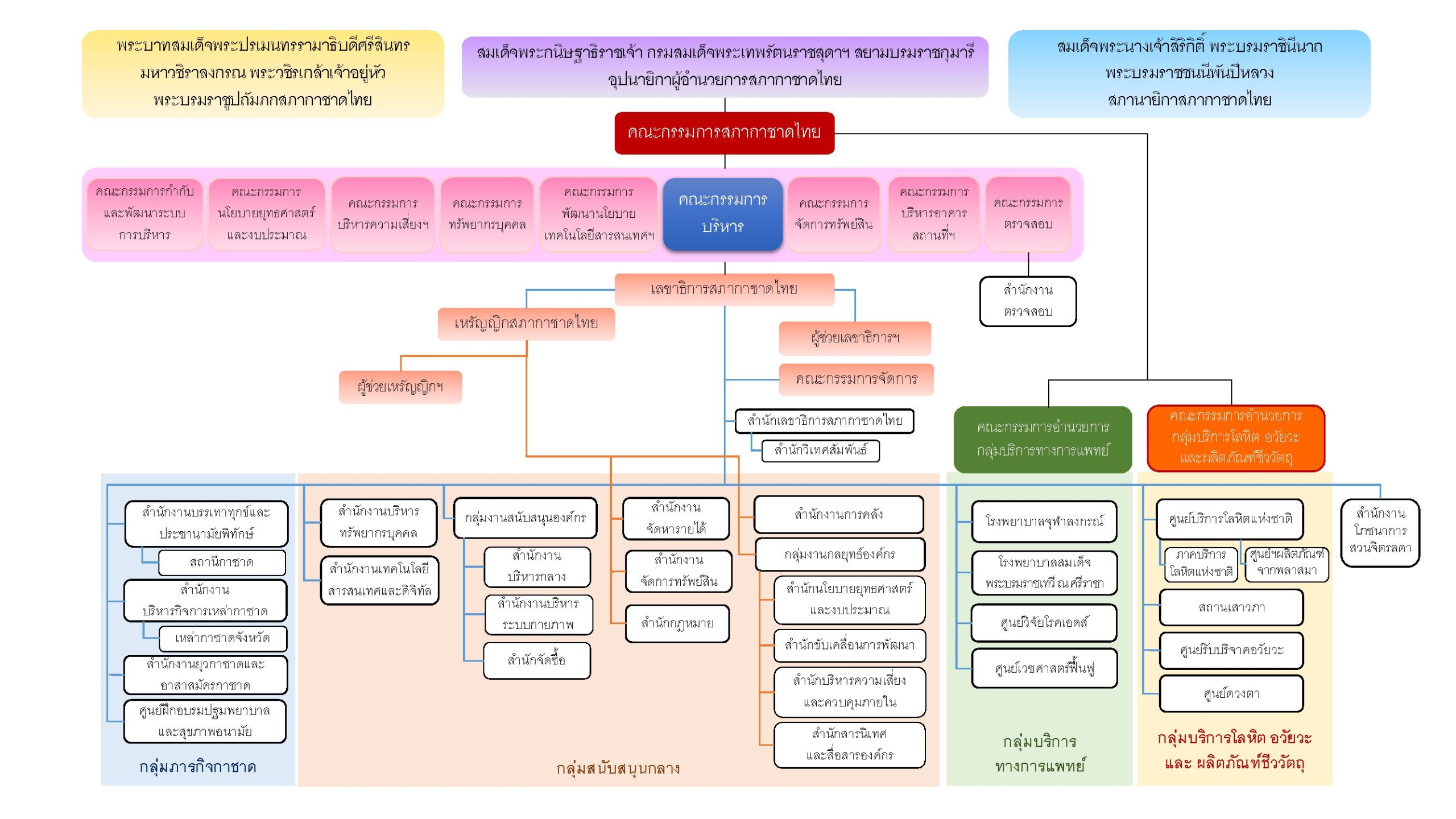
การบริหารงานสภากาชาดไทย มีพระบาทสมเด็จพระปรเมนทรรามาธิบดีศรีสินทรมหาวชิราลงกรณฯ พระวชิรเกล้าเจ้าอยู่หัว เป็นพระบรมราชูปถัมภกสภากาชาดไทย สมเด็จพระนางเจ้าสิริกิติ์ พระบรมราชินีนาถ พระบรมราชชนนีพันปีหลวง เป็นสภานายิกาสภากาชาดไทย สมเด็จพระกนิษฐาธิราชเจ้า กรมสมเด็จพระเทพรัตนราชสุดา ฯ สยามบรมราชกุมารี เป็นอุปนายิกาผู้อำนวยการสภากาชาดไทย
การบริหารงานของสภากาชาดไทย

คณะกรรมการสภากาชาดไทย มีภารกิจในการควบคุมและกำกับกิจการของสภากาชาดไทย
ประกอบด้วย สภานายก อุปนายกผู้อำนวยการฯ กรรมการ 25 ท่าน และกรรมการผู้แทนภาคเหล่ากาชาดจังหวัด 12 ภาค จำนวน 12 ท่าน มีการประชุมคณะกรรมการฯ ปีละ 3 ครั้ง เป็นอย่างน้อย
สมเด็จพระกนิษฐาธิราชเจ้า กรมสมเด็จพระเทพรัตนราชสุดา ฯ สยามบรมราชกุมารี องค์ประธาน
- ดร.กฤษณพงศ์ กีรติกร
- นายกฤษฎา บุญราช
- นายกลินท์ สารสิน
- นางกอบกาญจน์ วัฒนวรางกูร
- ศาสตราจารย์พิเศษ กิติพงศ์ อุรพีพัฒนพงศ์
- ศาสตราจารย์เกียรติคุณ นายแพทย์เกษม วัฒนชัย
- นายเกริก วณิกกุล
- คุณหญิงชฎา วัฒนศิริธรรม
- นายฐาปน สิริวัฒนภักดี
- นายเตช บุนนาค
- นายบัณฑูร ล่าซา
- รองศาสตราจารย์ ดร.บุญสม เลิศหิรัญวงศ์
- ดร.ประสาร ไตรรัตน์วรกุล
- ศาสตราจารย์เกียรติคุณ นายแพทย์พรชัย มาตังคสมบัติ
- นายพารณ อิศรเสนา ณ อยุธยา
- นางพาสินี ลิ่มอติบูลย์
- ศาสตราจารย์ ดร.ไพรัช ธัชยพงษ์
- ศาสตราจารย์กิตติคุณ นายแพทย์ภิรมย์ กมลรัตนกุล
- นายยอดเยี่ยม เทพธรานนท์
- ศาสตราจารย์กิตติคุณ นายแพทย์วงศ์กุลพัทธ์ สนิทวงศ์ ณ อยุธยา
- นายวิทยา เวชชาชีวะ
- ศาสตราจารย์กิตติคุณ นายแพทย์วิศิษฏ์ สิตปรีชา
- นายศุภชัย เจียรวนนท์
- ศาสตราจารย์สรรเสริญ ไกรจิตติ
- นายสวนิต คงสิริ
- ศาสตราจารย์กิตติคุณ ดร.คุณหญิงสุชาดา กีระนันทน์
- พลเอกสุรยุทธ์ จุลานนท์
- ศาสตราจารย์ ดร.อุกฤษ มงคลนาวิน
- นายฮาราลด์ ลิงค์
- นายกเหล่ากาชาดจังหวัด กรรมการผู้แทนภาค 1 – 12

ประกอบด้วย อุปนายิกาผู้อำนวยการฯ เลขาธิการ เหรัญญิก กรรมการสภากาชาดไทยผู้ได้รับการแต่งตั้งจากอุปนายิกาผู้อำนวยการฯ จำนวน 4 ท่าน มีหน้าที่เป็นผู้กำกับดูแลการดำเนินกิจการของสภากาชาดไทย ตามที่ได้รับมอบหมายจากกรรมการสภากาชาดไทย และให้มีอำนาจในการอนุมัติแทนกรรมการสภากาชาดไทย ในระหว่างที่ไม่มีการประชุมกรรมการสภากาชาดไทย คณะกรรมการบริหารประชุมเดือนละ 1 ครั้ง
- นายเตช บุนนาค เลขาธิการสภากาชาดไทย
- คุณหญิงชฎา วัฒนศิริธรรม เหรัญญิกสภากาชาดไทย
- ดร.ประสาร ไตรรัตน์วรกุล ประธานคณะกรรมการนโยบาย ยุทธศาสตร์ และงบประมาณ สภากาชาดไทย
- ศาสตราจารย์กิตติคุณ ดร. คุณหญิงสุชาดา กีระนันทน์ ประธานคณะกรรมการทรัพยากรบุคคลของสภากาชาดไทย
- ศาสตราจารย์กิตติคุณ นายแพทย์วิศิษฏ์ สิตปรีชา
- ศาสตราจารย์กิตติคุณ นายแพทย์วงศ์กุลพัทธ์ สนิทวงศ์ ณ อยุธยา
- นายวิทยา เวชชาชีวะ
- ศาสตราจารย์พิเศษ กิติพงศ์ อุรพีพัฒนพงศ์

ประกอบด้วย เลขาธิการ ผู้ช่วยเลขาธิการฯ เหรัญญิก ผู้ช่วยเหรัญญิกฯ ผู้อำนวยการสำนักงานทุกสำนักงาน มีหน้าที่ดำเนินกิจการทั้งปวงของสภากาชาดไทยให้เป็นไปตามพระราชบัญญัติ ข้อบังคับ ข้อระเบียบ และระเบียบต่างๆ รวมถึงมติคณะกรรมการสภากาชาด และคณะกรรมการบริหารของสภากาชาด และให้มีอำนาจในการอนุมัติแทนคณะกรรมการบริหาร ในอำนาจต่างๆ ที่กำหนดไว้ในข้อระเบียบกรรมการบริหาร
- เลขาธิการสภากาชาดไทย นายเตช บุนนาค
- เหรัญญิกสภากาชาดไทย คุณหญิงชฎา วัฒนศิริธรรม
- ผู้ช่วยเลขาธิการสภากาชาดไทยและผู้อำนวยการกิตติคุณ สถานเสาวภา ศาสตราจารย์กิตติคุณ นายแพทย์วิศิษฎ์ สิตปรีชา
- ผู้ช่วยเลขาธิการสภากาชาดไทย ศาสตราภิชาน นายแพทย์พินิจ กุลละวณิชย์
- ผู้ช่วยเลขาธิการสภากาชาดไทย ศาสตราจารย์กิตติคุณ นายแพทย์ชัยเวช นุชประยูร
- ผู้ช่วยเลขาธิการสภากาชาดไทย ฝ่ายการแพทย์ และผู้อำนวยการสถานเสาวภา ศาสตราจารย์ นายแพทย์สุทธิพงศ์ วัชรสินธุ
- ผู้ช่วยเลขาธิการสภากาชาดไทยและผู้อำนวยการโรงพยาบาลสมเด็จพระบรมราชเทวี ณ ศรีราชา รองศาสตราจารย์ นายแพทย์โศภณ นภาธร
- ผู้ช่วยเลขาธิการสภากาชาดไทยและผู้อำนวยการสำนักงานบริหารกิจการเหล่ากาชาด นายกฤษฎา บุญราช
- ผู้ช่วยเลขาธิการสภากาชาดไทย ฝ่ายการต่างประเทศ ดร.อภิชาติ ชินวรรโณ
- ผู้ช่วยเลขาธิการสภากาชาดไทย ผู้ช่วยศาสตราจารย์ ดร.วีรสิทธิ์ สิทธิไตรย์
- ผู้ช่วยเลขาธิการสภากาชาดไทย ศาสตราจารย์กิตติคุณ นายแพทย์เสก อักษรานุเคราะห์
- ผู้ช่วยเลขาธิการสภากาชาดไทย และผู้อำนวยการโรงพยาบาลจุฬาลงกรณ์ รองศาสตราจารย์ ดร. นายแพทย์จิรุตม์ ศรีรัตนบัลล์
- ผู้ช่วยเหรัญญิกสภากาชาดไทย นายสุพงษ์ ลิ้มพานิช
- ผู้อำนวยการสำนักงานบรรเทาทุกข์และประชานามัยพิทักษ์ พลโท นายแพทย์อำนาจ บาลี
- ผู้อำนวยการสำนักงานยุวกาชาดและอาสาสมัครกาชาด นางสุนันทา ศรอนุสิน
- ผู้อำนวยการสำนักเลขาธิการสภากาชาดไทย นางนนทิยา แก้วเกตุ
- ผู้อำนวยการสำนักงานบริหารทรัพยากรบุคคล นางขนิษฐา หงสประภาส
- ผู้อำนวยการศูนย์บริการโลหิตแห่งชาติ รองศาสตราจารย์ แพทย์หญิงดุจใจ ชัยวานิชศิริ
- ผู้อำนวยการสำนักงานจัดหารายได้ นายขรรค์ ประจวบเหมาะ
- ผู้อำนวยการสำนักงานการคลัง นางสุทธารักษ์ ปัญญา
- ผู้อำนวยการสำนักงานเทคโนโลยีสารสนเทศและดิจิทัล นายบุญรักษ์ สรัคคานนท์
- ผู้อำนวยการกลุ่มงานกลยุทธ์องค์กร นางสาวพรรณพร คงยิ่งยง
- ผู้อำนวยการสำนักบริหารความเสี่ยงและควบคุมภายใน นางสุภาภรณ์ อังชัยสุขศิริ
- ผู้อำนวยการสำนักสารนิเทศและสื่อสารองค์กร นางจิราพร ศรีสอ้าน
- ผู้อำนวยการสำนักบริหารกลาง นายอภิชัย อินต๊ะแก้ว
- ผู้อำนวยการกลุ่มงานสนับสนุนองค์กร
- ผู้อำนวยการสำนักบริหารระบบกายภาพ นายธเนศวร์ วงศ์ธัญญกรณ์
- ผู้อำนวยการสำนักจัดซื้อ นายบวรวิชย์ ศิริทรัพย์สมบัติ
- ผู้อำนวยการสำนักกฎหมาย นายพฤทธิพงศ์ ศรีมาจันทร์
- ผู้อำนวยการสำนักขับเคลื่อนการพัฒนา นางผกามาส สินธุวณิชเศรษฐ์
- ผู้อำนวยการศูนย์เวชศาสตร์ฟื้นฟู รองศาสตราจารย์ แพทย์หญิงกฤษณา พิรเวช
- ผู้อำนวยการศูนย์ดวงตา ผู้ช่วยศาสตราจารย์ แพทย์หญิงลลิดา ปริยกนก
- ผู้อำนวยการศูนย์รับบริจาคอวัยวะ รองศาสตราจารย์ นายแพทย์สุภนิติ์ นิวาตวงศ์
- ผู้อำนวยการศูนย์ฝึกอบรมปฐมพยาบาลและสุขภาพอนามัย ผู้ช่วยศาสตราจารย์ศิริพร พุทธรังษี
- ผู้อำนวยการสำนักงานตรวจสอบ นายอนุวัฒน์ จงยินดี
- เลขาธิการและกรรมการอำนวยการมูลนิธิสงเคราะห์เด็กของสภากาชาดไทย รองศาสตราจารย์ แพทย์หญิงนวลจันทร์ ปราบพาล
- ผู้อำนวยการสำนักงานจัดการทรัพย์สิน นางสาวศรัณยา สกลธนารักษ์
- ผู้อำนวยการศูนย์วิจัยโรคเอดส์และโรคติดเชื้อ นายแพทย์ธีระพงษ์ ตัณฑวิเชียร
- ผู้อำนวยการสำนักงานโภชนาการ สวนจิตรลดา นางบังอรศรี รักธรรม (รักษาการ)
- ผู้อำนวยการสำนักการต่างประเทศ นายอานนท์ เชิงชวโน


